Instance Verification Kit (IVK)
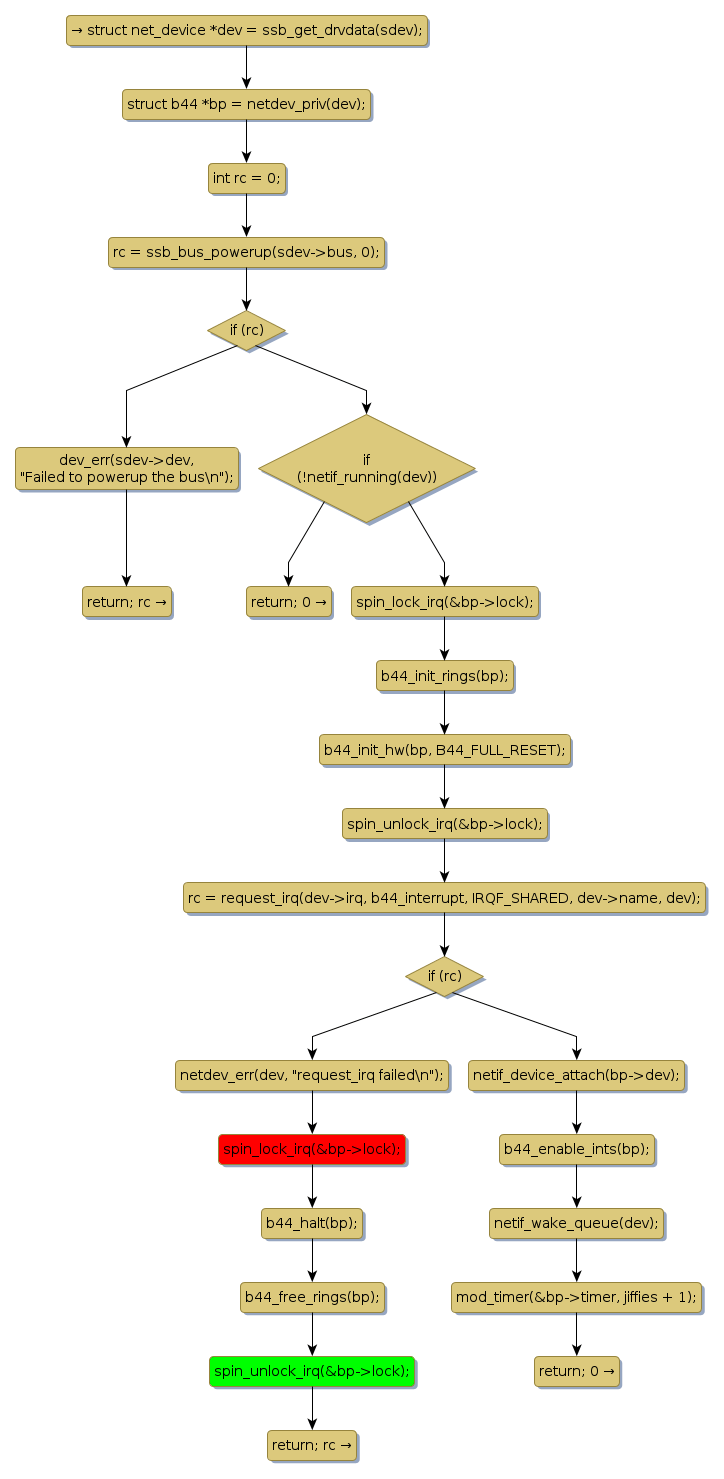
spin lock @ [63622+25+/linux-3.19-rc1/drivers/net/ethernet/broadcom/b44.c]
Instance Signature: lock
|
The Matching Pair Graph:
|
|
Function Name
|
Control Flow Graph (CFG)
|
Events Flow Graph (EFG)
|
Source Correspondence
|
|
b44_resume
|
|
|
[62900+10+/linux-3.19-rc1/drivers/net/ethernet/broadcom/b44.c]
|